Real-Time-Sales-Streaming-Pipeline
Modern Lakehouse Architecture with Kafka + Spark Structured Streaming + Delta Lake
0.0
0 reviews•
Apache Kafka·
Apache Spark
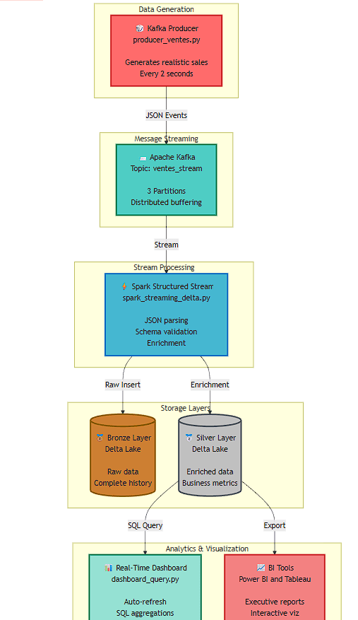
This project implements a complete Lakehouse architecture for processing and analyzing real-time sales streams. It simulates an e-commerce system generating continuous transactions, processes them via...

About this project
This project implements a complete Lakehouse architecture for processing and analyzing real-time sales streams. It simulates an e-commerce system generating continuous transactions, processes them via Spark Structured Streaming, and stores them in Delta Lake with a Bronze-Silver architecture ensuring data quality and traceability.
Stack:
Apache KafkaApache Spark
Team
You must be logged in to comment
Sign in to commentComments
No comments yet
Be the first to share your thoughts!